首页
产品中心
辉煌系列
管家婆辉煌ERP
管家婆辉煌II
管家婆云辉煌
管家婆普及版
管家婆普普版
管家婆熊掌柜
财工贸系列
管家婆工贸PRO
管家婆工贸M系列
管家婆工贸ERP
管家婆财贸C系列
管家婆财贸双全
管家婆财务版
分销系列
管家婆分销ERP A8
管家婆分销ERP S3
管家婆分销ERP V3
管家婆分销ERP V1
管家婆D9 SAAS
服装系列
管家婆服装DRP
管家婆服装net
管家婆服装SII
管家婆服装普及版
管家婆ishop SAAS
行业系列
千方百剂医药药械
管家婆汽配汽修
管家婆母婴用品
管家婆皮革布匹
管家婆五金建材
电子商务
管家婆全渠道 SAAS
管家婆云ERP SAAS
管家婆订货易
管家婆易会员
有赞商城O2O SAAS
物联通客户通
移动应用
管家婆物联通手机
物联通WMS
手持开单PDA
物联通果易
美迪数据通
管家婆掌上工厂
CRM OA
管家婆协同CRM
腾讯企业微信
阿里钉钉
管家婆天通眼
任我行指掌天下
其他产品
管家婆开票通
美迪设备数采
管家婆二次开发
管家婆支付通
管家婆云平台
美迪MES系统
管家婆服务通
案例中心
客户视频
新闻动态
联系我们
政府补贴
首页
>
新闻动态
> 新闻详情
发版公告丨管家婆财工贸&物联宝V24.0重磅来袭,这些新变化值得关注~
2024-09-02 10:01:16
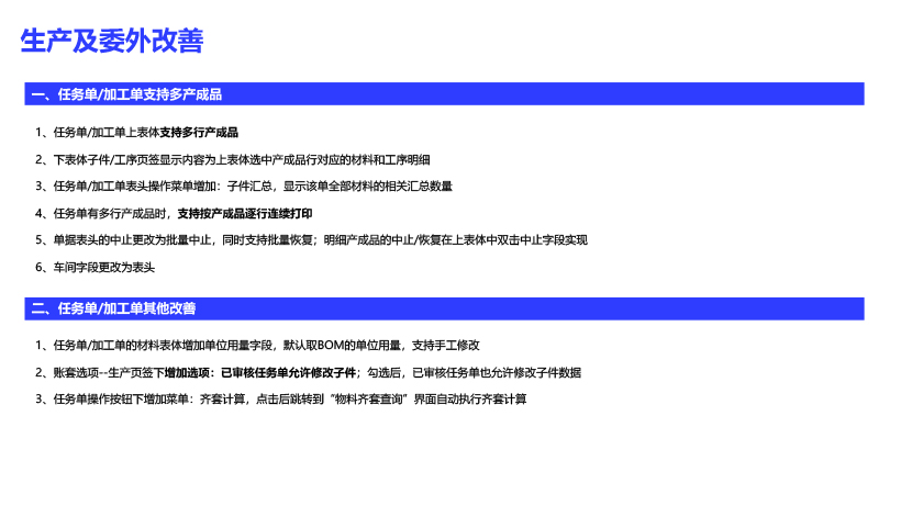
管家婆财工贸&物联宝V24.0发版公告
点击查看
V24.0功能变动清单.xls
上一篇
下一篇
美迪旗下公司:
美迪软件总公司 |
杭州美迪管家婆 |
湖州美迪管家婆 |
嘉兴管家婆软件 |
宁波管家婆软件 |
宁波美迪管家婆 |
绍兴美迪管家婆 |
台州蓝图管家婆 |
台州美迪管家婆 |
丽水卓越管家婆
美迪旗下公司:
上海致梦管家婆 |
武汉软银管家婆 |
南京管家婆软件 |
徐州管家婆软件 |
苏州美迪管家婆 |
常州美迪管家婆 |
杭州致梦物联通 |
宁波松果订货易 |
杭州美迪开票通 |
杭州美迪财税
美迪友情链接:
成都任我行软件 |
管家婆天通系列 |
管家婆通用系列 |
管家婆财贸系列 |
管家婆行业系列 |
管家婆千方系列 |
网上管家婆系列 |
任我行指掌天下 |
任我行起业科技 |
任我行协同CRM
台州蓝图公司:
台州管家婆软件 |
椒江管家婆软件 |
路桥管家婆软件 |
黄岩管家婆软件 |
温岭管家婆软件 |
玉环管家婆软件 |
临海管家婆软件 |
天台管家婆软件 |
三门管家婆软件 |
仙居管家婆软件
®台州蓝图管家婆软件 tzlb.cn ©1997-2025 版权所有 备案号:
浙ICP备10001021号-2
杭州管家婆软件
QQ售前咨询
QQ售后服务
嘉兴管家婆软件
QQ售前咨询
上海管家婆软件
QQ上海咨询
QQ松江咨询
宁波舟山管家婆
宁波售前咨询
慈溪余姚售前
舟山售后服务
绍兴美迪管家婆
QQ售前咨询
QQ售前咨询
台州蓝图管家婆
路桥售前咨询
天台售前咨询
温岭玉环咨询
丽水卓越管家婆
QQ售前咨询
QQ售前咨询
南京管家婆软件
QQ售前咨询
QQ售后服务
徐州管家婆软件
QQ售前咨询
QQ售前咨询
苏州美迪管家婆
QQ售前咨询
QQ售后服务
常州美迪管家婆
QQ售前咨询
QQ售后服务